客服

博德之门3战士

undefined

undefined

undefined

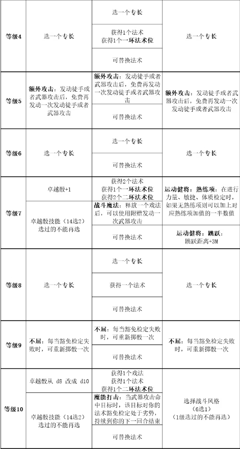
战士职业-战斗风格

undefined


其他部分职业的战斗风格也是公用的,已经选择过的风格不能再选。

undefined


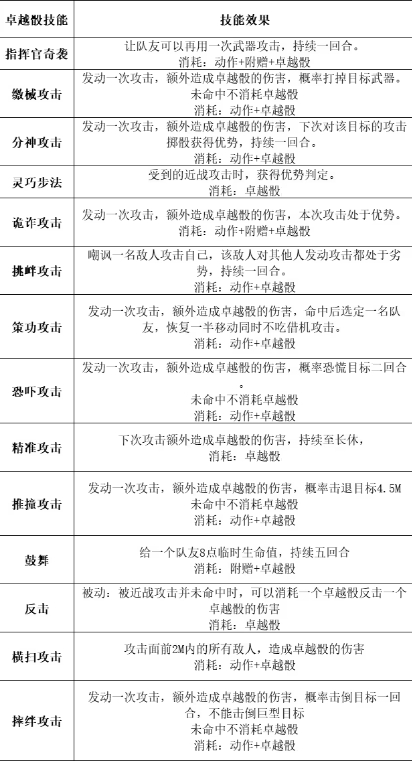
战士子职业-战斗大师-卓越骰子技能


undefined




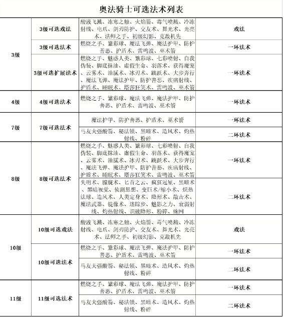
战士子职业-奥法骑士-可选法术 


攻略推荐