

能够提高盟友生存能力的支援者
艾伯是一名辅助型角色,她的特殊技能护盾和连击回复能力可以提升队友的生存能力。在探索敌人众多且棘手的地图或挑战高难度关卡时,她尤其能发挥出色作用。
如何使用 Ember
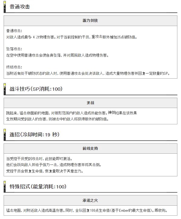
受到攻击时,使用连击技巧进行反击。
当你控制的角色受到攻击时,你可以发动连击技能。这非常实用,因为它可以在造成伤害的同时回复生命值。副技能的意志力越高,回复的生命值就越多。
在低难度级别下,你可以强行通过。
艾伯的连击具有硬直效果,因此被击中的风险会降低。所以,如果敌人的火力较弱,你可以避免闪避,主动出击,从而提升连击的循环效果。
特殊技能为所有友军提供护盾。
艾伯的特殊技能可以在攻击的同时为所有友军提供护盾。艾伯的生命值越高,护盾的持续时间也越长,因此提升她的主要技能威力可以提高她的生命值。
Ember推荐的派对


Ember的凸效应(势)
潜在影响列表

艾伯的技能和能力

一系列品质

艾伯最喜欢的礼物

Ember的个人资料和配音演员

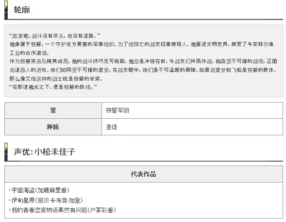
Ember的声优是小松未可子。她的代表作包括《宇宙海盗》(饰演加藤真理香)、《伊甸星原》(饰演丽贝卡·布鲁加登)和《我的青春恋爱物语果然有问题》(饰演户冢彩香)。





![[明日方舟终末地]《Yvonne伊冯娜》的评价和推荐队伍](https://cdn.ourplay.net/xspace/news/4dafe760b1e0917338f7deb88c8c90db.webp?imageView2/1/w/224/h/150)


























































































