

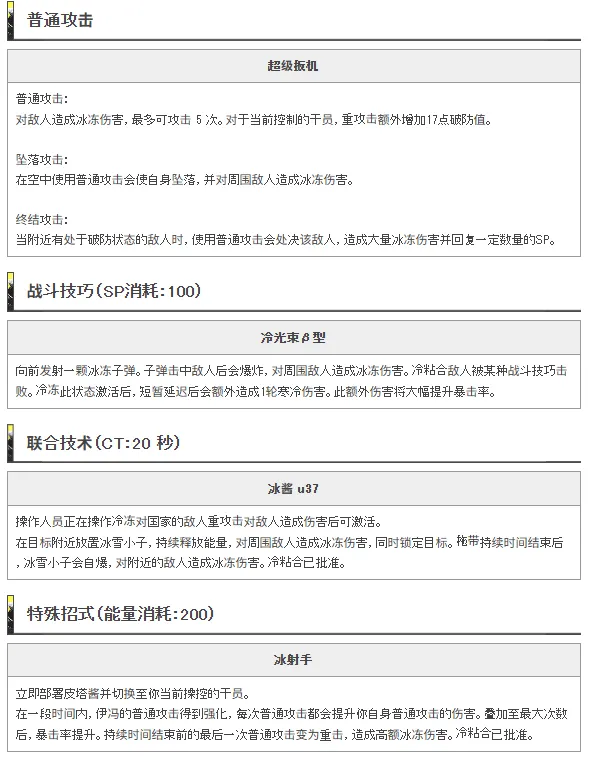
一名擅长冷攻击的攻击者,其主要优势在于特殊招式。
伊冯娜是一名冰属性手枪角色,拥有强大的单体攻击力,她的普通攻击会因特殊技能而得到强化。她可以在释放高威力火力的同时,用冰冻效果扰乱敌人的行动。
如何使用Yvonne
特殊招式能大幅提升普通攻击力。
伊冯的特殊技能可以将普通攻击的威力提升至多10倍,并提高暴击率。在特殊技能的影响下,普通攻击威力极大,使她成为顶尖的单体攻击手。
与拥有除“冷酷”以外其他艺术风格的角色搭配。
伊冯娜的连击可以通过对冰冻的敌人进行重击来发动。用战斗技能冰冻敌人可以造成额外伤害,因此强力的连击是使用除“冰冻”以外的任何战技→伊冯娜战斗技能→伊冯娜连击。
伊冯推荐的派对

这个阵型以伊冯为核心,她擅长单体歼灭战。先使用佩里卡/吉尔贝塔的技能,再接上伊冯的技能来冻结敌人,积攒伊冯的特殊攻击能量。

伊冯娜的凸效应(势)
潜在影响列表

伊冯的技能和能力


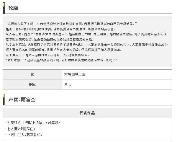
伊冯娜的个人资料和配音演员

伊冯娜的声优是雨宫空。她最知名的作品包括《为美好的世界献上祝福!》(阿库娅)、《七大罪》(伊丽莎白)和《一周的朋友》(藤宫香织)。


















































































![[明日方舟终末地]《Yvonne伊冯娜》的评价和推荐队伍](https://cdn.ourplay.net/xspace/news/4dafe760b1e0917338f7deb88c8c90db.webp?imageView2/1/w/224/h/150)

