野蛮人是运用狂暴力量,强大的近战伤害和坚固的生命值来近战的超强职业。
职业优势是近距离攻击的致命性,皮厚耐操。
职业劣势是很难单独处理远程施法敌人。
技能比较推荐的是运动和体操。
职业种族比较推荐的是半兽人,盾矮人和吉斯洋基人。
职业背景推荐选择平民英雄和士兵。
加点方面主力量和体质,能打能抗。
注意:如果要玩狂野魔法道途子职业可以稍微加一些智力。
专长选择推荐属性提升,幸运,巨武器大师,哨兵,酒馆斗殴者。
武器则推荐重武器,巨斧,巨剑,巨锤,标枪和手斧。






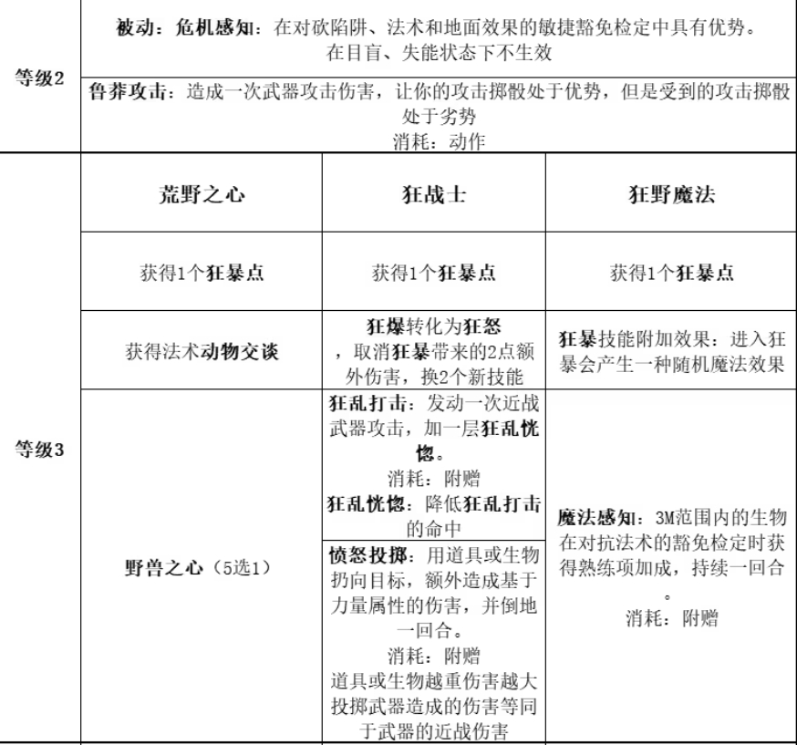
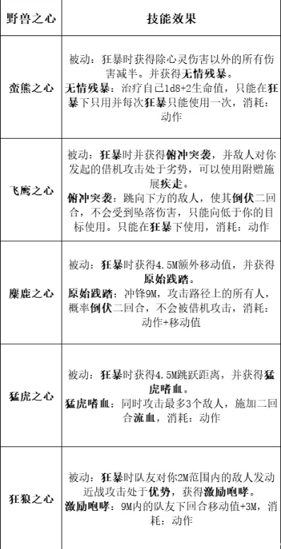
野蛮人子职业-荒野之心-野兽面貌技能

客服
野蛮人是运用狂暴力量,强大的近战伤害和坚固的生命值来近战的超强职业。
职业优势是近距离攻击的致命性,皮厚耐操。
职业劣势是很难单独处理远程施法敌人。
技能比较推荐的是运动和体操。
职业种族比较推荐的是半兽人,盾矮人和吉斯洋基人。
职业背景推荐选择平民英雄和士兵。
加点方面主力量和体质,能打能抗。
注意:如果要玩狂野魔法道途子职业可以稍微加一些智力。
专长选择推荐属性提升,幸运,巨武器大师,哨兵,酒馆斗殴者。
武器则推荐重武器,巨斧,巨剑,巨锤,标枪和手斧。






野蛮人子职业-荒野之心-野兽面貌技能
