

支援者,用水晶协助盟友
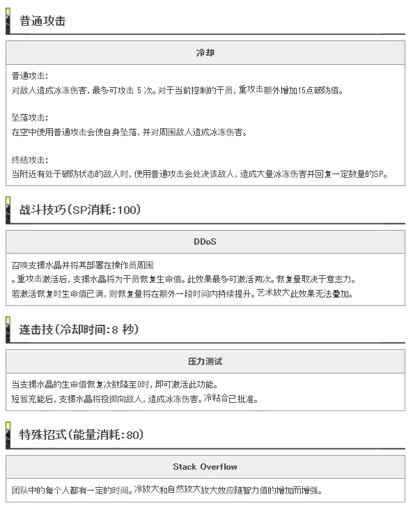
扎伊奇是一名辅助型角色,他能运用战斗技能召唤水晶来治疗和强化队友。他能为受控角色的重击附加最多两次生命值回复效果。效果结束后,发动连击技能并使用其他战斗技能进行支援。
如何使用 Zaich
首先,使用战斗技巧召唤水晶。
扎伊奇可以使用战斗技巧召唤支援水晶,并通过控制角色发动重击来恢复生命值。如果不激活战斗技巧,就无法提供支援,也无法使用扎伊奇的连击技巧,所以千万不要忘记激活它。
如果生命值已满,则授予艺术强化。
如果受控角色在重击命中时生命值全满,除了生命值回复效果外,还会获得技能强化效果。这不会浪费回复效果,还能提升火力,所以务必积极使用重击。
效果结束后,从连击切换到战斗技巧。
扎伊奇的连击技能可以通过两次使用战斗技能的回复效果来发动。发动连击技能后,水晶会消失,所以要使用扎伊奇的战斗技能来复活水晶,支援队友。
特殊招式赋予冷强化和自然强化能力

扎伊奇的特殊技能会在一段时间内为所有队员赋予冰属性强化和自然属性强化效果。建议留到主攻手有机会压制敌人火力时再使用。
Zaich推荐的派对

扎伊奇的推荐武器

我应该把扎伊奇升到多少级?
推荐1星和5星。
扎伊奇在1星时最为强大,此时水晶提供的技能强化效果提升;而在5星时,特殊技强化效果提升,扎伊奇的威力也最为强大。1星和5星都能提升攻击者的火力,因此扎伊奇的辅助能力也得到了进一步增强,使他成为一名强力的干员。
潜在影响列表

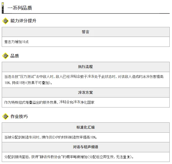
扎伊奇的技能和能力


Zaich培训材料和所需数量

技能提升材料

扎伊奇最喜欢的礼物

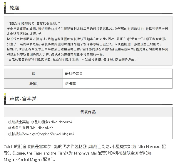
Zaich的个人资料和配音演员





![[明日方舟终末地]《Yvonne伊冯娜》的评价和推荐队伍](https://cdn.ourplay.net/xspace/news/4dafe760b1e0917338f7deb88c8c90db.webp?imageView2/1/w/224/h/150)













































![《绯染天空》4th Anniversary 前夜祭开始 SS <灵魂共振>[传承延续] 苍井绘梨花登场](https://cdn.ourplay.net/xspace/news/94a2e9519c624c9255203e90941c1d0b.webp)



















