

能够利用连击和特殊招式产生强大火力的攻击者
李冯是一名物理攻击型宝可梦,他可以通过连击积攒连击点数,并利用这些连击点数发动高伤害的特殊招式。在发动特殊招式时消耗连击点数,可以发动一次威力强大的额外攻击。
如何使用 Leefon
首先,赋予战斗技能以身体上的弱点。
李丰的连击技可以通过对处于物理弱点或被压制状态的敌人使用重击来发动。首先,用普通攻击攻击未被压制的敌人,使其进入物理弱点状态。
用猛攻和碾压来消耗掉你暗恋的对象
李芬的战斗技能会使未处于压制状态的敌人陷入物理脆弱状态。如果敌人已经处于压制状态,你可以先用野蛮攻击或粉碎等物理异常状态来消除压制效果,然后再使用李芬的战斗技能。
使用特殊招式时,检查是否已连接

李冯的特殊技能通常是两段攻击,但如果使用连携状态,则会变成三段攻击,并且第三段攻击的伤害倍率极高。使用特殊技能前,请查看生命值槽左侧,确认是否处于连携状态。
Leefon推荐的派对

Leefon的凸效应(势)
潜在影响列表

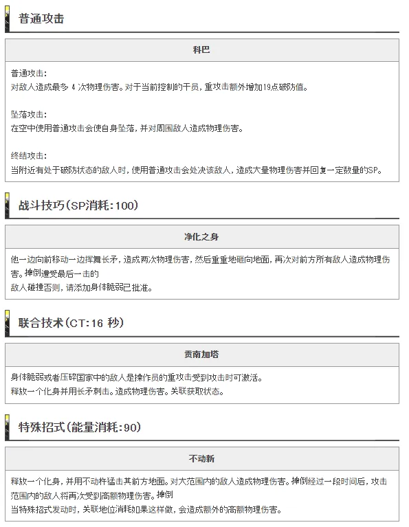
李丰的技能和能力

一系列品质

李峰最喜欢的礼物

Leefon的个人资料和配音演员






![[明日方舟终末地]《Yvonne伊冯娜》的评价和推荐队伍](https://cdn.ourplay.net/xspace/news/4dafe760b1e0917338f7deb88c8c90db.webp?imageView2/1/w/224/h/150)











































































![[FGO情人节活动]《Fate/Grand Order》2026年情人节活动开启!](https://cdn.ourplay.net/xspace/news/0bf9296485e2ea39b214e240ae6fa642.webp)












